
新华网北京9月17日电 题:买得起机器,换不起耗材
新华网记者 周靖杰 郑伟
近日,北京市民李女士按下净水器出水键,屏幕弹出的“滤芯更换提醒”让她皱眉——这是今年第二次提醒,每次更换需数百元,几年算下来竟比机器本身还贵。
无独有偶,王先生家空气净化器使用半年后即提示换滤网,可他查看发现滤网灰尘不多,用检测设备测出出风口数值变化也不大。
两人的困惑,当下不少智能家电用户深有同感。
“买得起机器,换不起耗材”
近年来,空气净化器、净水器、扫地机器人等智能家电走进千家万户,在带来便利的同时,也催生出庞大的“耗材经济”市场。滤网、滤芯、刷头、拖布等不起眼的耗材,正成为影响消费者体验和行业发展的关键因素。
不少消费者反映,智能家电看似价格不高、使用方便,但后续更换配件及耗材的支出却不小,“硬件亏损、耗材盈利”的商业模式,成了消费者不得不面对的“阳谋”。

图为多个电商平台上部分家电配件价格
在电商平台上,原装耗材价格居高不下:电动牙刷刷头动辄近50元,扫地机器人专用拖布超20元,还有洗碗机的洗碗块、胶囊咖啡机的胶囊等。小米净水器RO反渗透滤芯(适用400G)售价459.08元;科沃斯地宝水洗抹布2对装售价99元。这些耗材更换周期多则几月更换一次,少则每日更换。
从实际使用成本来看,一台售价2000-5000元的净水器(如A.O史密斯、林内、小米等),年均滤芯更换成本约500元,5年耗材费用便会超过机器价格。
中怡康GFK《2023年净水设备售后服务白皮书》显示,主流品牌滤芯年更换成本约600-1200元,占产品全生命周期使用成本的62%-78%。

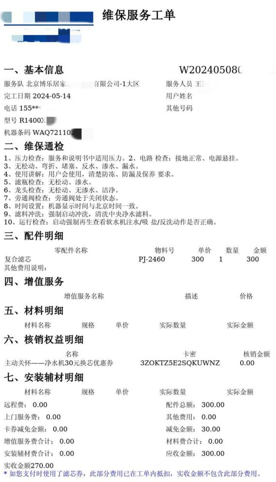
某净水器品牌一年一换的一根活性炭复合滤芯价格为300元
某品牌维保服务工单显示,一年一换的一根活性炭复合滤芯单价300元,即便使用优惠券,消费者仍需支付270元。
更让消费者无奈的是,耗材更换周期往往由企业单方面决定。
部分净水器设置水流通量和时间两种模式,即便未达到限定水流通量,只要限定使用时长到期,机器仍会提示更换。
北京市民周先生向记者表示,他用TDS检测笔测出水质达标,可净水器仍持续报警,不换滤芯就无法正常使用。

黑猫投诉上有不少滤芯报警投诉
在黑猫投诉平台,对净水器滤芯的投诉不在少数,多集中于“使用频率不高却频繁提示更换”“售后未检测直接建议换滤芯”等问题。
耗材价格缘何高企?
企业通过技术手段强制消费者购买原装耗材,这是家电耗材价格高的重要原因。
记者走访北京市一些家电卖场时发现,一些销售人员会特别提示,必须购买品牌自有滤芯,否则即便安装也会触发机器报警,导致无法正常使用。
追问原因时,销售人员称是为防范盗版滤芯引发后续问题,而安装后需维修人员用特定NFC刷机或扫码枪扫码,机器才能正常运行。
在闲鱼等平台,虽有价格低于原装的第三方滤芯售卖,但卖家坦言“可能出现报警提示,出现问题需找售后处理”。

多个品牌均设置了特定的NFC扫码区
有行业专家认为,原装耗材价格高,部分源于品牌溢价和专利费用。
例如净水器厂家会研发具有自主知识产权的滤芯结构和换芯方式,采用“低价卖机器,高价卖耗材”的商业模式——降低整机价格以吸引消费者购买,再通过高价耗材赚取利润。这种模式虽降低了消费者的购买门槛,却大幅增加了使用阶段的支出。
在销售环节,商家通常避谈耗材价格。
记者走访多家家电卖场发现,几乎所有品牌销售人员都只强调智能家电的功能优势,如净化器的净化效果、净水器的健康保障等,很少主动提及后续维护和耗材更换成本,只有在消费者一再追问下,才会简要说明滤芯更换周期和费用。
破局之路:必须打破耗材依赖
截至2025年8月底,我国共有超6600万名消费者参与家电以旧换新活动,累计购买新家电1.09亿台,这也带动了配套耗材需求增长。
规范耗材标准、开放接口是打破品牌垄断、降低消费成本的关键。
中国法学会消费者权益保护法研究会副秘书长陈音江建议,行业需明确耗材更换周期,推广通用接口,保障消费者的知情权与选择权。
令人欣慰的是,一些企业和平台已在积极推进。
在电动牙刷领域,宝洁欧乐B、飞利浦等头部品牌全面开放刷头接口,第三方刷头可适配使用,打破了品牌独家供应的格局。
在胶囊咖啡机领域,星巴克、Seesaw、瑞幸咖啡等品牌推出通用的胶囊产品,丰富了消费者选择。
一些电商平台也在积极助力统一标准落地,如京东在“净水清风行动”中,推动优化滤芯寿命计算逻辑,并引入第三方检测机构检测滤芯寿命,从供应链端推动耗材标准统一,为接口开放与标准规范提供支撑。
智能家电的普及是消费升级的体现,“耗材经济”的健康发展则是行业成熟的标志。当便利不再被“隐形消费”绑架,当企业利益与用户需求找到平衡点,智能生活才能真正回归“提升生活质量”的本质。
消费者在购买智能家电时,应充分考虑后期使用成本,避免因一时低价忽视长期支出。
陈音江建议,用户应学会用专业工具(如TDS检测笔检测水质、空气检测仪检测净化效果)判断耗材实际寿命,不必盲目听从机器提示,选择有资质的第三方耗材,既兼顾经济性又保障安全,避免因贪便宜购买劣质产品。









